首页
学院概况
学院简介
专业介绍
下设机构
学院领导
教育教学
培养方案
课程建设
规章制度
常用表格
本科论文
专业实习
实验室安全管理
师资队伍
师资力量
导师风采
荣退教师
科学研究
学术交流
科研动态
科研团队
数学.科学.人文
党建工作
党员活动
支部概况
党务知识
学生工作
招生就业
学生活动
校友专栏
集体活动
历届毕业生合影
主题教育
学习动态
学习材料
数学与交叉科学研究院
简介
学术活动
招聘信息
目的地搜索
Open Menu
首页
学院概况
返回上一级
学院简介
专业介绍
下设机构
学院领导
教育教学
返回上一级
培养方案
课程建设
规章制度
常用表格
本科论文
专业实习
实验室安全管理
师资队伍
返回上一级
师资力量
导师风采
荣退教师
科学研究
返回上一级
学术交流
科研动态
科研团队
数学.科学.人文
党建工作
返回上一级
党员活动
支部概况
党务知识
学生工作
返回上一级
招生就业
学生活动
校友专栏
返回上一级
集体活动
历届毕业生合影
主题教育
返回上一级
学习动态
学习材料
数学与交叉科学研究院
返回上一级
简介
学术活动
招聘信息
当前位置:
首页
>>
科学研究
>>
科研动态
>> 正文
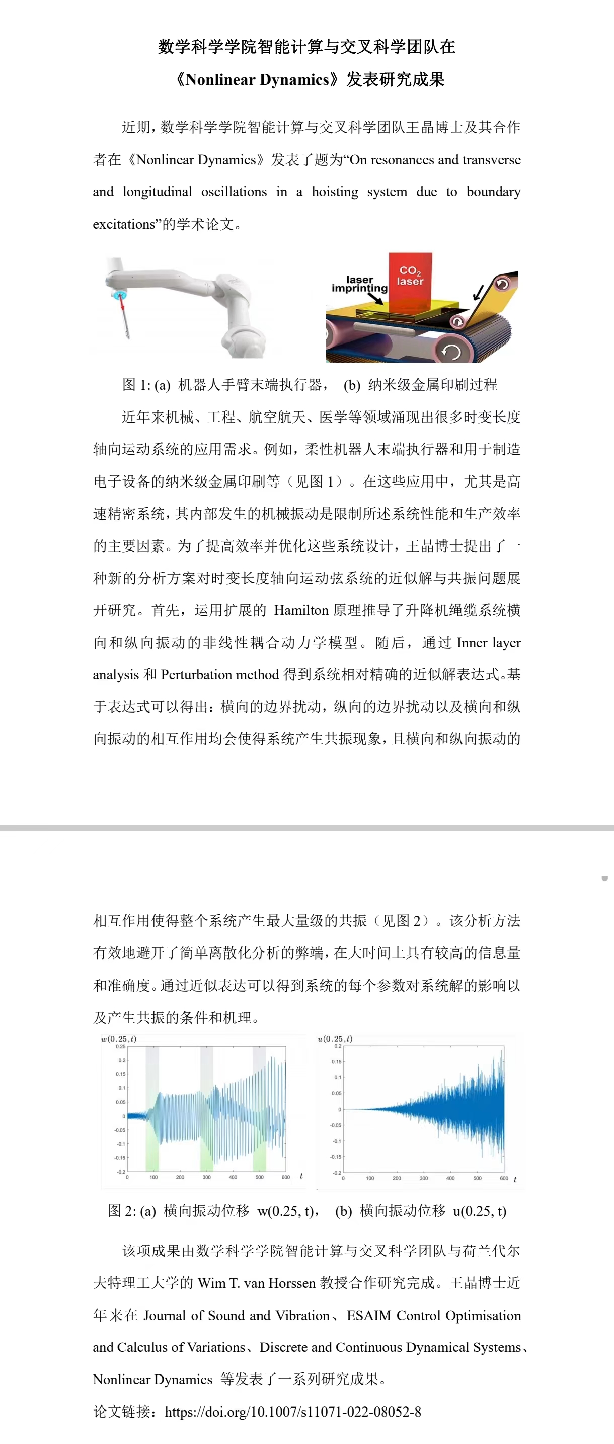
数学科学学院智能计算与交叉科学团队在Nonlinear Dynamics发表论文
2024-04-20 15:13
【
关闭窗口
】
版权所有:天津师范大学 | 地址:天津市西青区宾水西道393号 | 邮政编码:300387 | 电话:022-23766364| 管理员:数科院
KY开元·(中国)集团
|
开云登陆入口-开云online(中国)
|
OD网页版-OD(中国)官方
|
开云手机web版登录入口-开云(中国)
|
开云手机版登录入口-开云中国-开云(中国)
|
乐竞官网-乐竞(中国)一站式体育服务
|
开元网页版-开元kaiyuan(中国)
|
开云网页版登录入口 - 开云中国
|
开元网页版-开元(中国)-开元(中国)
|